OA登录
老人专区
标签库
运行情况
搜索类别
本站搜
一网搜
智能问答
导航
首页
首页
政务资讯
信息公开
办事服务
互动交流
交通工作
首页
>
政务公开
> 市交通局
>
重点领域
>
重大建设项目批准和实施
>
质量安全监督信息
索
引
号:
11341400003225141R/202210-00068
组配分类:
质量安全监督信息
发布机构:
市交通局
主题分类:
工业、交通
成文日期:
暂无
发文日期:
2022-10-28 13:10
文 号:
关
键
词:
名 称:
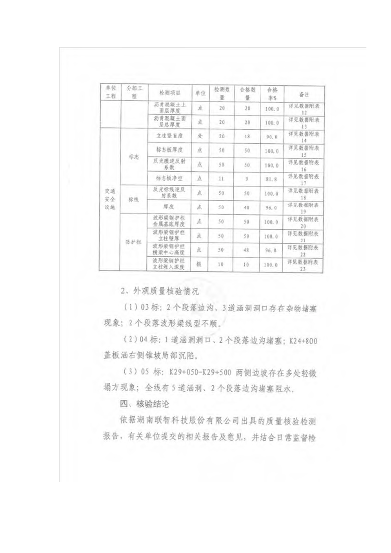
S244罗岗至分路口段公路工程(罗岗至霍邱花园段、徐集互通至分路口段)(二期)(3、4、5标) 工程交工质量核验意见
索
引
号:
11341400003225141R/202210-00068
组配分类:
质量安全监督信息
发布机构:
市交通局
主题分类:
工业、交通
成文日期:
暂无
发文日期:
2022-10-28 13:10
文 号:
关
键
词:
名 称:
S244罗岗至分路口段公路工程(罗岗至霍邱花园段、徐集互通至分路口段)(二期)(3、4、5标) 工程交工质量核验意见
S244罗岗至分路口段公路工程(罗岗至霍邱花园段、徐集互通至分路口段)(二期)(3、4、5标) 工程交工质量核验意见
浏览次数:
信息来源:市交通局
发布时间:2022-10-28 13:10
字号:
大
中
小
下载
我要纠错
打印
收藏
文件下载
政策咨询
如果您对该政策文件有疑问,可以点击“
我要问
”在线咨询,也可以拨打上方的电话咨询相关部门,或者拨打市长热线:0564-12345。
打印
站点地图
政务资讯
信息公开
办事服务
互动交流
交通工作
网站导航
市直部门网站