OA登录
老人专区
标签库
运行情况
搜索类别
本站搜
一网搜
智能问答
导航
首页
首页
政务资讯
信息公开
办事服务
互动交流
交通工作
首页
>
政务公开
> 市交通局
>
财政信息
>
部门(单位)预决算
索
引
号:
11341400003225141R/202508-00046
组配分类:
部门(单位)预决算
发布机构:
市交通局
主题分类:
工业、交通
成文日期:
暂无
发文日期:
2025-08-25 15:29
文 号:
关
键
词:
名 称:
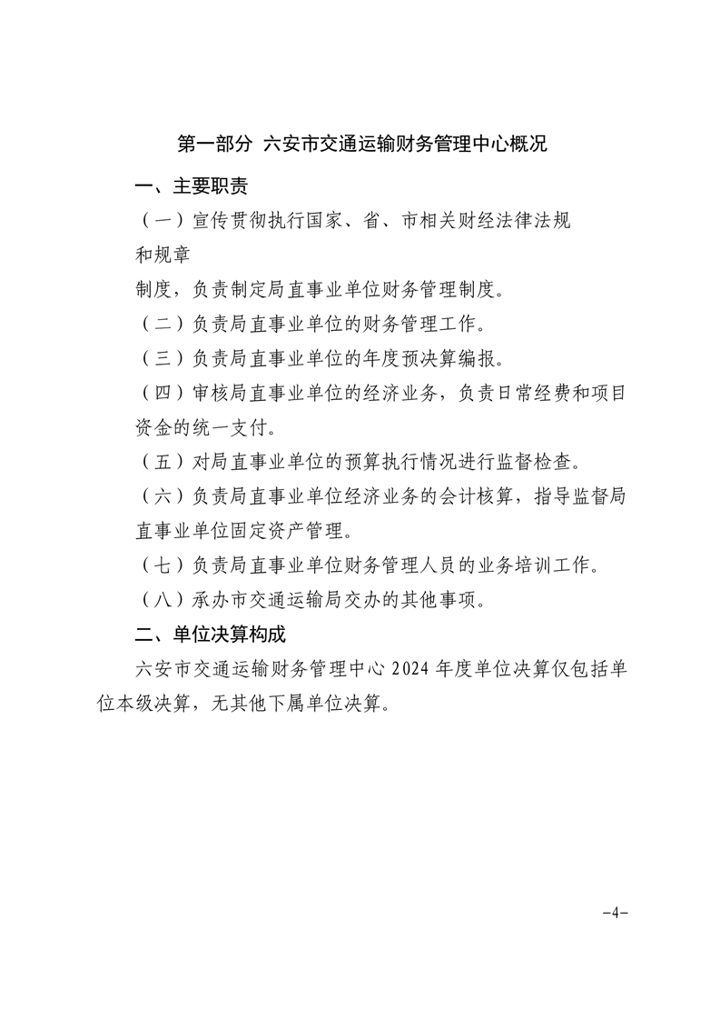
六安市交通运输财务管理中心2024年度单位决算
索
引
号:
11341400003225141R/202508-00046
组配分类:
部门(单位)预决算
发布机构:
市交通局
主题分类:
工业、交通
成文日期:
暂无
发文日期:
2025-08-25 15:29
文 号:
关
键
词:
名 称:
六安市交通运输财务管理中心2024年度单位决算
六安市交通运输财务管理中心2024年度单位决算
浏览次数:
信息来源:市交通局
发布时间:2025-08-25 15:29
字号:
大
中
小
下载
我要纠错
打印
收藏
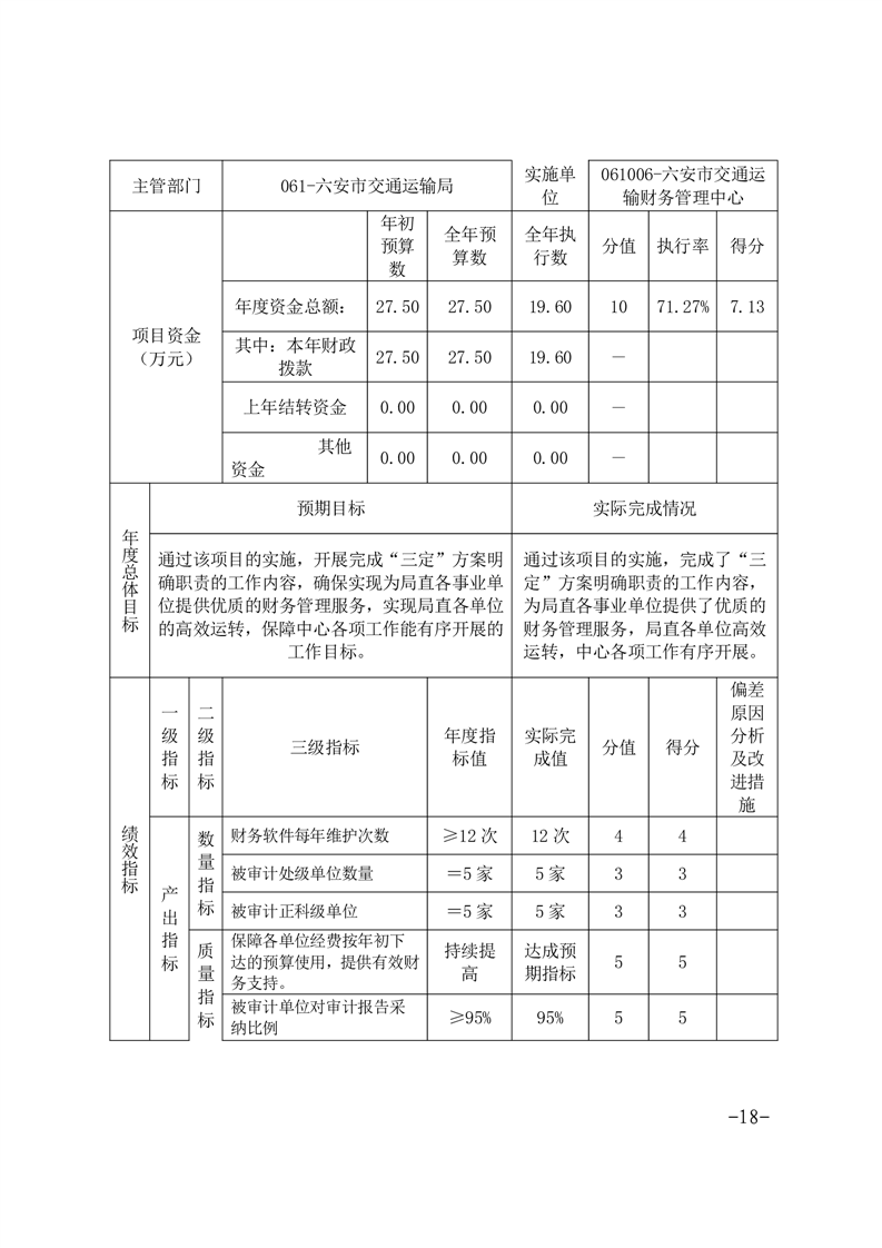
六安市交通运输财务管理中心-运转维护费-财务管理专项经费项目自评 - 副本.pdf
文件下载
政策咨询
如果您对该政策文件有疑问,可以点击“
我要问
”在线咨询,也可以拨打上方的电话咨询相关部门,或者拨打市长热线:0564-12345。
打印
站点地图
政务资讯
信息公开
办事服务
互动交流
交通工作
网站导航
市直部门网站