OA登录
老人专区
标签库
运行情况
搜索类别
本站搜
一网搜
智能问答
导航
首页
首页
政务资讯
信息公开
办事服务
互动交流
交通工作
首页
>
政务资讯
>
专题专栏
>
预决算公开
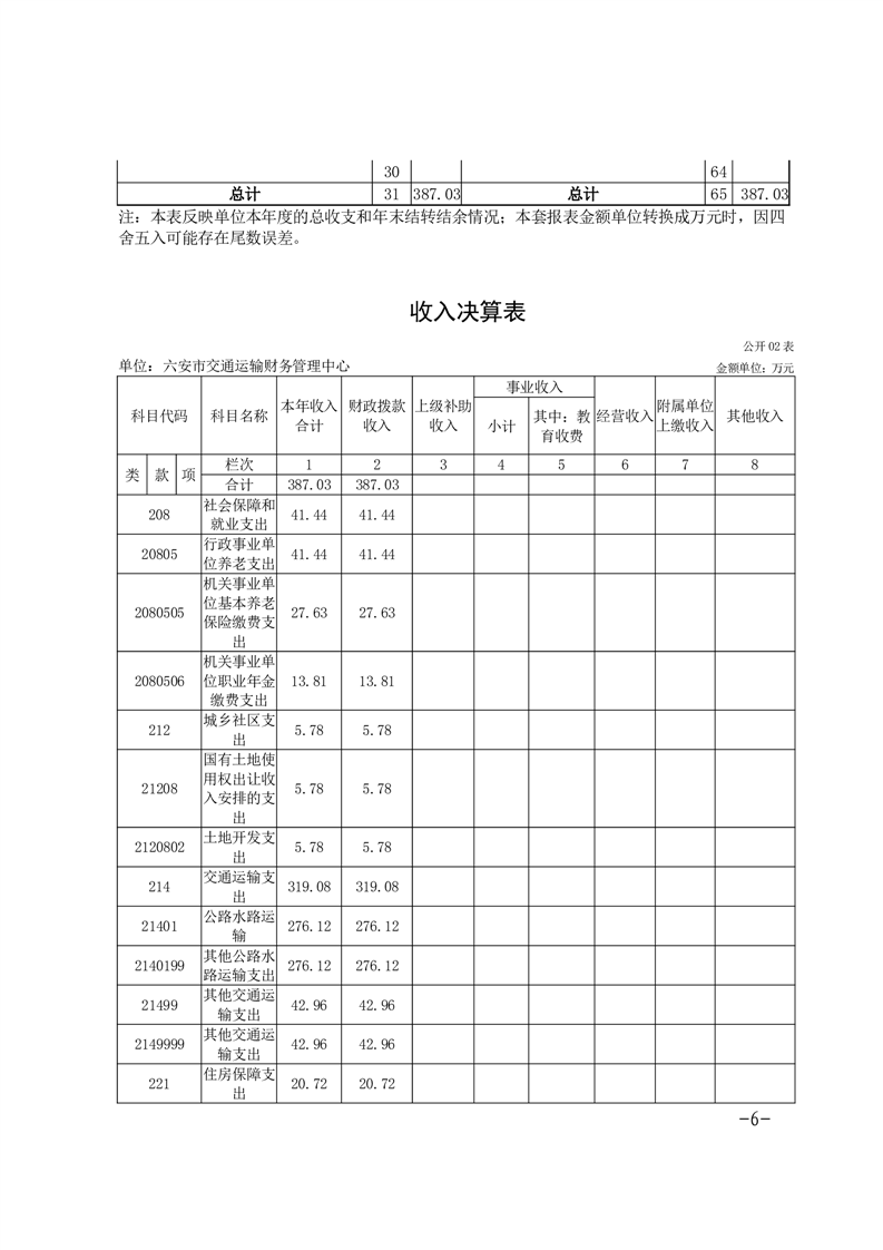
六安市交通运输财务管理中心2024年度单位决算
浏览次数:
信息来源:市交通运输财务管理中心
发布时间:2025-08-25 15:24
字号:
大
中
小
下载
我要纠错
打印
收藏
六安市交通运输财务管理中心-运转维护费-财务管理专项经费项目自评 - 副本.pdf
标签:
扫一扫在手机打开当前页
关联信息
站点地图
政务资讯
信息公开
办事服务
互动交流
交通工作
网站导航
市直部门网站