OA登录
老人专区
标签库
运行情况
搜索类别
本站搜
一网搜
智能问答
导航
首页
首页
政务资讯
信息公开
办事服务
互动交流
交通工作
首页
>
政务资讯
>
专题专栏
>
预决算公开
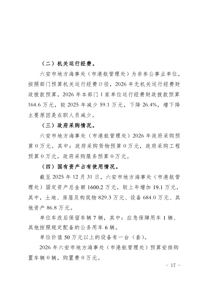
六安市地方海事处(市港航管理处)2026年单位预算
浏览次数:
信息来源:市地方海事处
发布时间:2026-02-28 08:06
字号:
大
中
小
下载
我要纠错
打印
收藏
附件1.六安市地方海事处(市港航管理处)2026年收支总表.pdf
附件2.六安市地方海事处(市港航管理处)2026年收入总表.pdf
附件3.六安市地方海事处(市港航管理处)2026年支出总表.pdf
附件4.六安市地方海事处(市港航管理处)2026年财政拨款收支总表.pdf
附件5.六安市地方海事处(市港航管理处)2026年一般公共预算支出表.pdf
附件6.六安市地方海事处(市港航管理处)2026年一般公共预算基本支出表.pdf
附件7.六安市地方海事处(市港航管理处)2026年政府性基金预算支出表.pdf
附件8.六安市地方海事处(市港航管理处)2026年国有资本经营预算支出表.pdf
附件9.六安市地方海事处(市港航管理处)2026年项目支出表.pdf
附件10.六安市地方海事处(市港航管理处)2026年政府采购支出表.pdf
附件11.六安市地方海事处(市港航管理处)2026年政府购买服务支出表.pdf
附件12.六安市地方海事处(市港航管理处)2026年通用资产配置支出表.pdf
附件13.六安市地方海事处(市港航管理处)2026年一般公共预算“三公”经费支出预算表.pdf
附件14.六安市地方海事处(市港航管理处)2026年项目支出绩效目标表.pdf
标签:
扫一扫在手机打开当前页
关联信息
站点地图
政务资讯
信息公开
办事服务
互动交流
交通工作
网站导航
市直部门网站