• OA登录
  • 老人专区
  • 标签库
  • 运行情况
智能问答
首页
  • 首页首页
  • 政务资讯政务资讯
  • 信息公开信息公开
  • 办事服务办事服务
  • 互动交流互动交流
  • 交通工作交通工作
首页 > 政务资讯 > 专题专栏 > 预决算公开

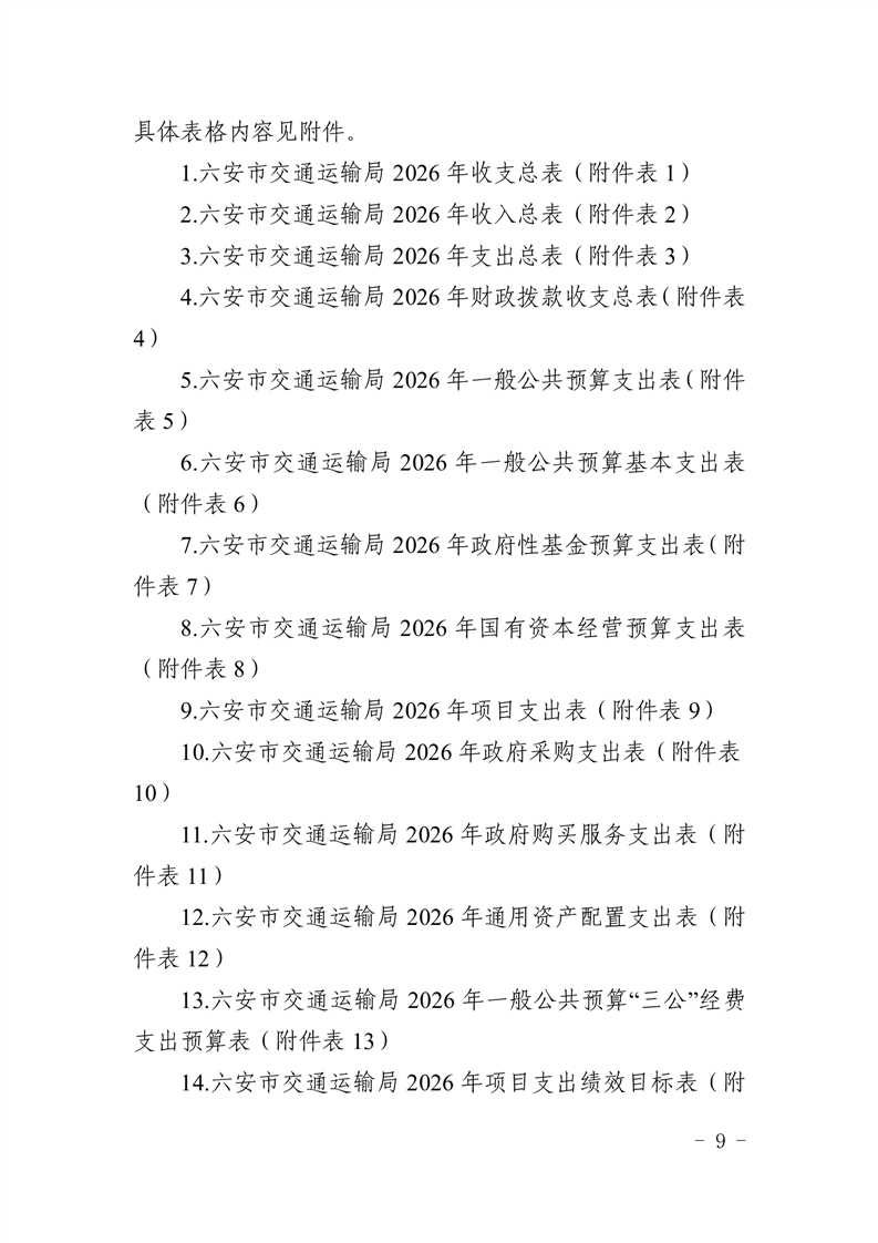
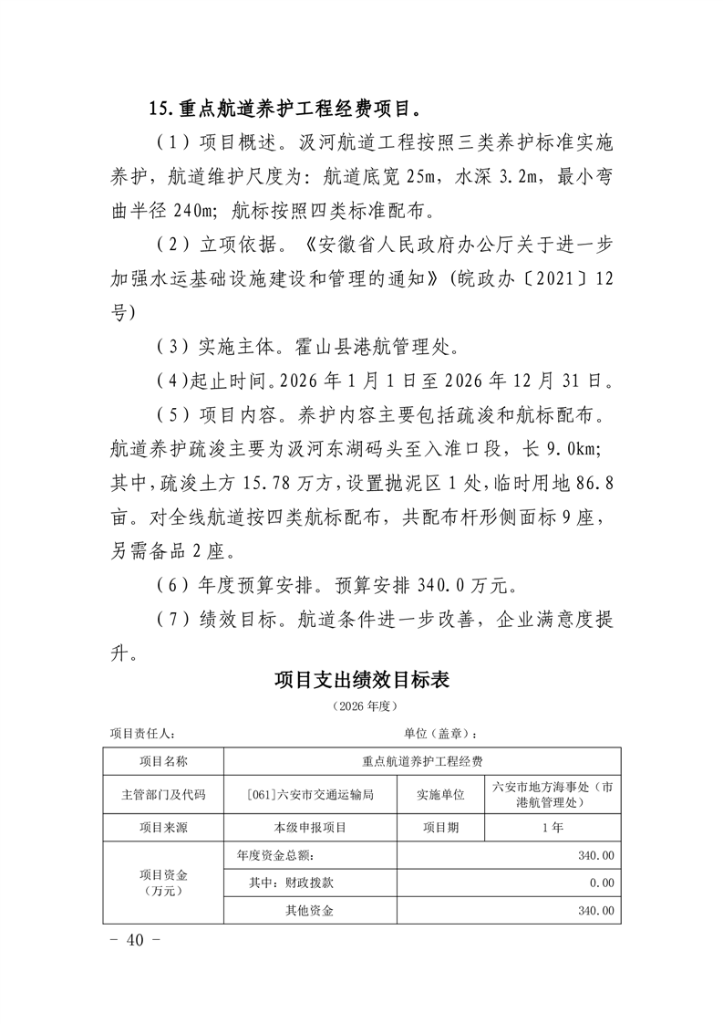
六安市交通运输局2026年部门预算

浏览次数: 信息来源:市交通局 发布时间:2026-02-28 08:42
字号: 大 中 小 下载 我要纠错 打印 收藏
1.六安市交通运输局2026年收支总表(附件表1).pdf
2.六安市交通运输局2026年收入总表(附件表2).pdf
3.六安市交通运输局2026年支出总表(附件表3).pdf
4.六安市交通运输局2026年财政拨款收支总表(附件表4).pdf
5.六安市交通运输局2026年一般公共预算支出表(附件表5).pdf
6.六安市交通运输局2026年一般公共预算基本支出表(附件表6).pdf
7.六安市交通运输局2026年政府性基金预算支出表(附件表7).pdf
8.六安市交通运输局2026年国有资本经营预算支出表(附件表8).pdf
9.六安市交通运输局2026年项目支出表(附件表9).pdf
10.六安市交通运输局2026年政府采购支出表(附件表10).pdf
11.六安市交通运输局2026年政府购买服务支出表(附件表11).pdf
12.六安市交通运输局2026年通用资产配置支出表(附件表12).pdf
13.六安市交通运输局2026年一般公共预算“三公”经费支出预算表(附件表13).pdf
14.六安市交通运输局2026年项目支出绩效目标表(附件表14).pdf
标签:
扫一扫在手机打开当前页
关联信息
站点地图

政务资讯

信息公开

办事服务

互动交流

交通工作

网站导航

市直部门网站
适老化无障碍服务
主办单位:六安市交通运输局
办公地址:六安市梅山路交通大厦
联系电话:0564-3952230交通服务热线:0564-12328
皖ICP备09010854号-2 网站标识码:3415000001 皖公网安备 34150102000131号
本站已支持IPV6访问站点地图