OA登录
老人专区
长辈版
无障碍浏览
标签库
运行情况
六安市交通运输局
中国六安
搜索类别
本站搜
一网搜
智能问答
导航
首页
首页
政务资讯
信息公开
办事服务
互动交流
交通工作
首页
>
政务资讯
>
公示公告
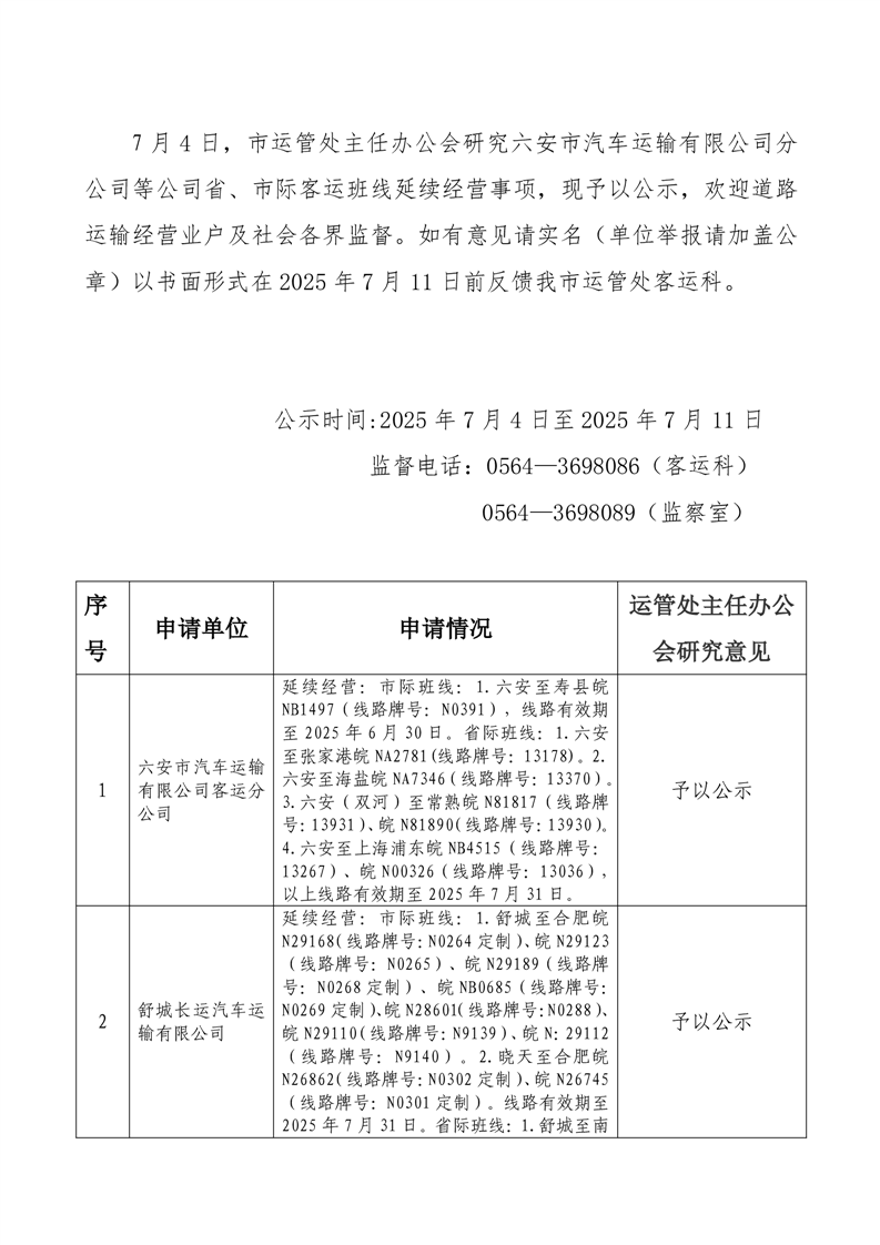
关于省、市际客运班线延续经营事项公示
浏览次数:
203
信息来源:市运管处
发布时间:2025-07-04 16:43
字号:
大
中
小
下载
我要纠错
打印
收藏
用微信扫描二维码
分享至好友和朋友圈
标签:
扫一扫在手机打开当前页
关联信息
站点地图
政务资讯
交通新闻
县区动态
部门动态
公示公告
重要转载
专题专栏
信息公开
公开制度
公开指南
公开年报
公开目录
依申请公开
政策文件库
办事服务
便民查询
办件查询
互动交流
12345网络渠道
征集调查
答问知识库
交通工作
公路建设
运输管理
海事水运
综合执法
出行信息
交通概况
网站导航
中国政府网
安徽省人民政府
安徽省交通运输厅
六安市人民政府
市直部门网站
市发改委
市教体局
市科技局
市工信局
市公安局
市民政局
市司法局
市财政局
市人社局
市自然资源局
市生态环境局
市住建局
市交通局
市农业农村局
市水利局
市商务局
市文旅局
市卫健委
市退役军人局
市应急局
市审计局
市市场监管局
市统计局
市林业局
市医保局
市城管局
市国动办
市信访局
市数管局
市公管局
市机关事务管理处
市投创中心
市供销社
市地震局
市重点工程处
市公积金中心
市红十字会